nbzch.cn@7788端口udp通信小程序
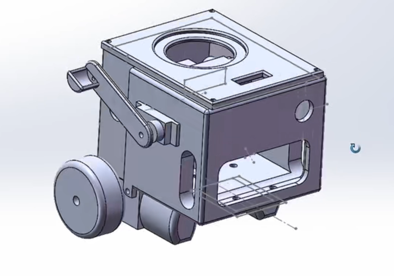
记录Snowy号开发过程。Solidwoks3D建模,esp32主控(使用micropython开发),微信小程序发送控制指令。
项目开源地址:https://github.com/TomSawyer123/Snowy
https://www.bilibili.com/video/BV1WF411X7cV/?spm_id_from=333.337.search-card.all.click&vd_source=5111e604c67920cbd514149dc481888a

扫码体验:
