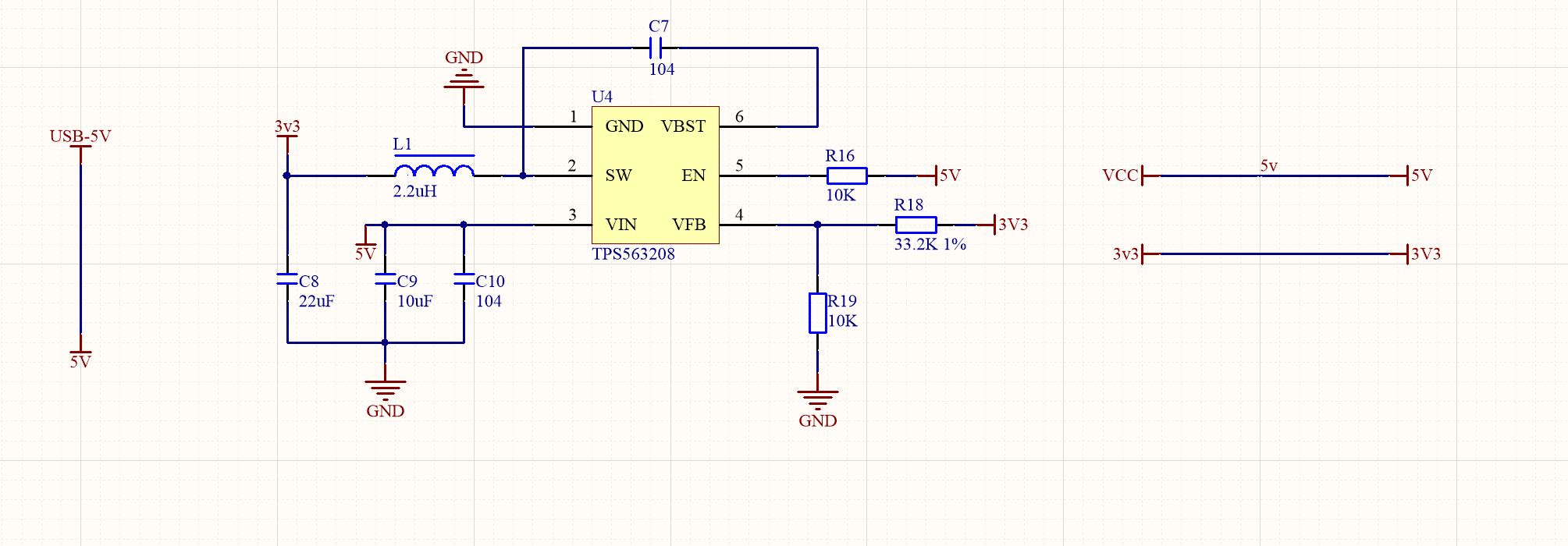
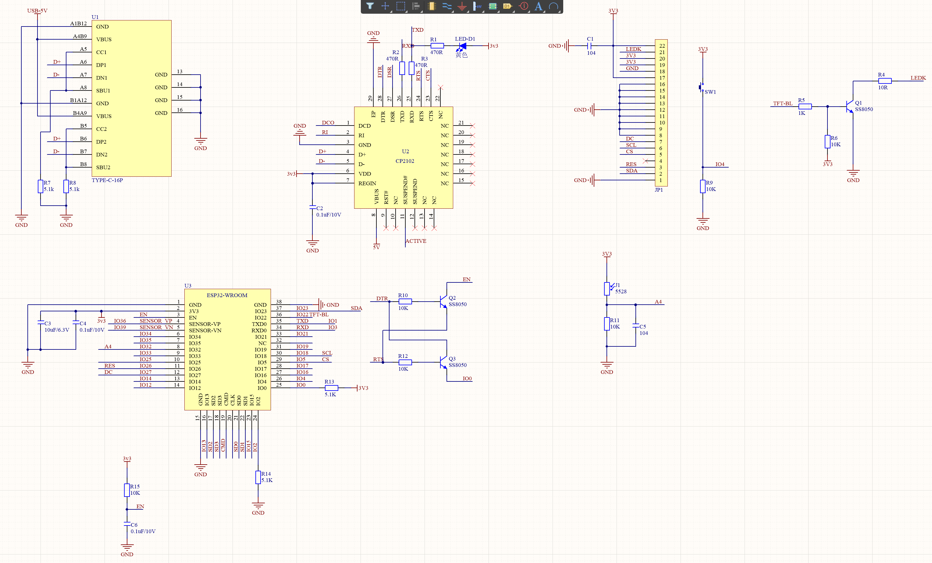
1. 小电视原理图
要点:esp32引脚________ST7789引脚________功能
IO18 SCL spi时钟线
IO23 SDA spi主出从入线
IO26 RES 复位引脚
IO27 DC 数据/命令选择线
IO5 CS SPI片选线
IO22 LEDK 背光控制线 2. 配置方法
https://blog.csdn.net/finedayforu/article/details/108975245?utm_source=app&app_version=5.4.0&code=app_1562916241&uLinkId=usr1mkqgl919blen

