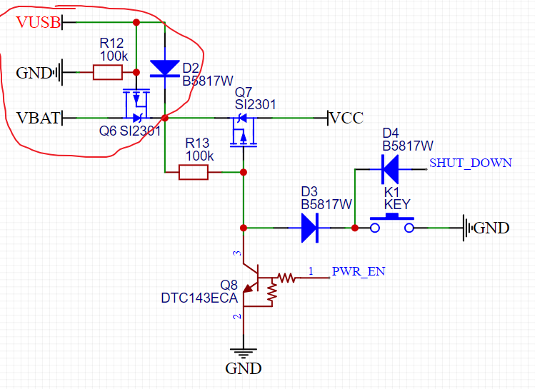
一键开关机电路

其中SHUT_DOWN跟PWR_EN两个标签分别连接到单片机的引脚上。SHUT_DOWN为输入,PWR_EN为输出
通电时,按下开关KEY
插上电源后,单片机并不会直接开机(此时PMOS管g端为高电平,截止),需按下KEY,按下后,g端变为低电平,MOS管道通,单片机启动
单片机启动后,设置PWR_EN设置为高电平,则三极管导通,使PMOS管g端为低电平状态,这时,松开key按键也没事了
记得设置延迟函数,别让SHUT_DOWN输入检测到低电平
开机状态下,开关KEY按下时
SHUT_DOWN检测到低电平,则单片机将PWR_EN引脚输出低电平。则三极管截止,PMOS管的g端为高电平,mos管为截止状态。单片机关机
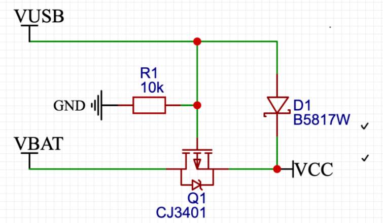
锂电池跟usb供电切换

要想让两种供电方式自动切换,经常使用的是上图的电路图
假定图中不管是肖特基二极管还是PMOS管中寄生二极管,压降都为0.7V
假定VUSB为5V USB供电,VBAT为4.2V锂电池供电
假定选取的PMOS管Uth为-2V
1、usb供电
左边的圆圈,也就是G端电压为5V,右边圆圈S端经过肖特基二极管后,电压为4.3V。Ugs为5-4.3V=0.7V,Ugs>Uth,不满足导通条件。所以就只有usb单独供电,VCC为4.3V
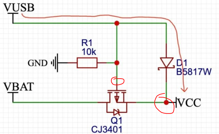
2、
USB断开后,PMOS管的G端由下拉电阻R1接到地为0V,锂电池通过寄生二极管(体二极管)到达的S端电压为3.5V。此时,Ugs=0-3.5=-3.5V,得Ugs<Uth,PMOS管导通,输出VCC为4.2V,(注当MOS管导通后,体二极管截止,不会有电流流过体二极管)

这个是通过4065电源芯片来用usb给锂电池充电的
VUSB为5V USB供电,VBAT为4.2V锂电池供电