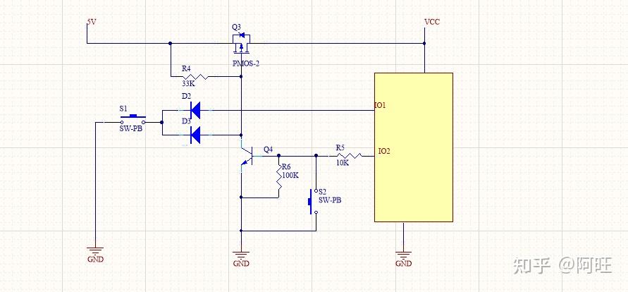
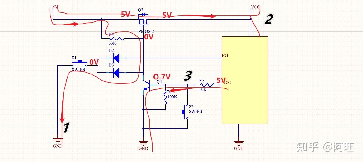
开关S1按下之后,5V通过R4,二极管D3,开关S1进入GND,此时P-MOS的栅极电压由于D3会被钳位在0.7V左右,但是Vgs=0.7-5=-4.3,也就是P-MOS Q3已经可以打开,5V电压便会经过Q3给后级电路供电。单片机运行起来之后,就有图中第三步,IO2就会输出高电平,经过R5,三极管Q4的be极,进入GND,三极管就会被打开,瞬间将P-MOS的栅极电压拉到0V,Vgs=-5V,Q3常开,此时按键S1就算松开,也不会影响电源给后级电路供电。

©著作权归作者所有